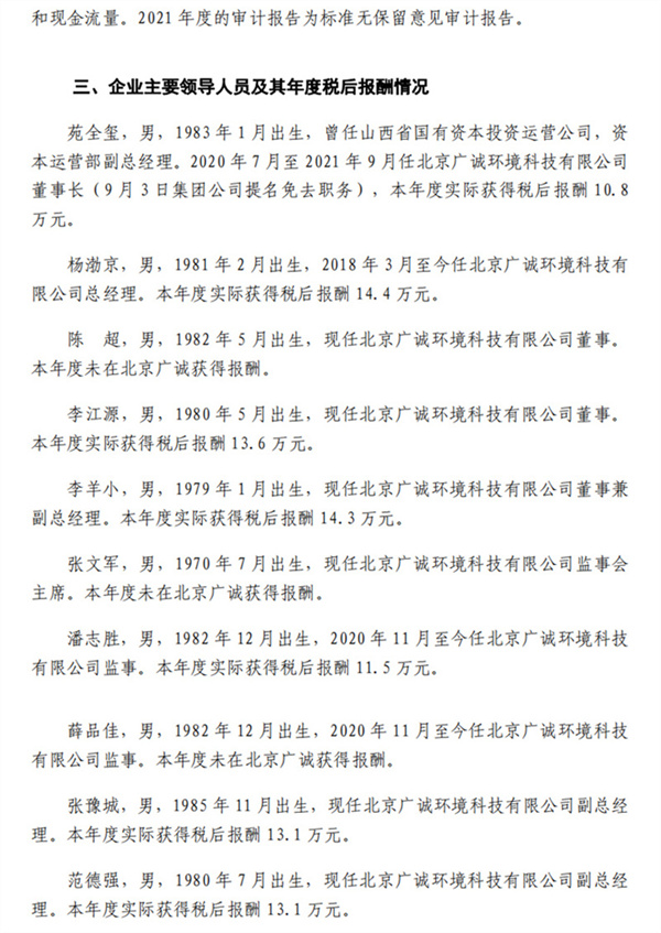
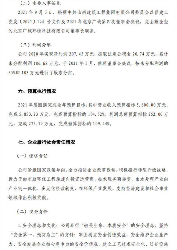
公司组织开展基层单位政工员业务交流学习活动 山西建投建工集团召开2020年财务工作暨年度应收账款工作会 2017新春献词 山西建投建工集团举办“安康杯”安全知识竞赛活动 重磅!公司首个投资开发建设一体化项目开建,投资10亿! 一张图看懂2017年“职代会”工作安排
新闻中心
服务热线:180135555751